学党章,践初心 | 外国语学院2026年党章学习小组寒假系列活动顺利开展

日期: 2026-03-15


为进一步提高入党积极分子的理论水平与党性修养,1月至2月期间,外国语学院2026年党章学习小组组织开展了形式多样、内容丰富的寒假系列活动。本次系列活动通过线上集中理论学习与线下社会实践锻炼相结合的方式,引导学员利用寒假窗口期为思想“充电”、为精神“补钙”,在学思践悟中坚定理想信念,端正入党动机。


深学细悟,夯实理论之基


党章是党的根本大法,是全党必须遵循的总规矩。1月19日至2月28日,各学习小组依托线上平台,采取“集中学习+小组讨论+个人自学”相结合的模式,开展党章专题学习活动,推动党章学习入脑入心。

集中学习环节,各小组学员依托腾讯会议等线上平台,集体观看《党章电视辅导教材》,紧密结合自身学习与工作实际开展学习心得交流讨论,并整理形成会议纪要与学习笔记,切实做到学有所思、学有所悟、学有所得。

各学习小组开展集体学习与小组讨论


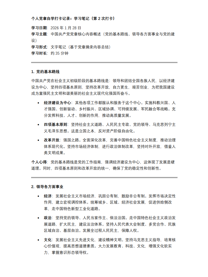
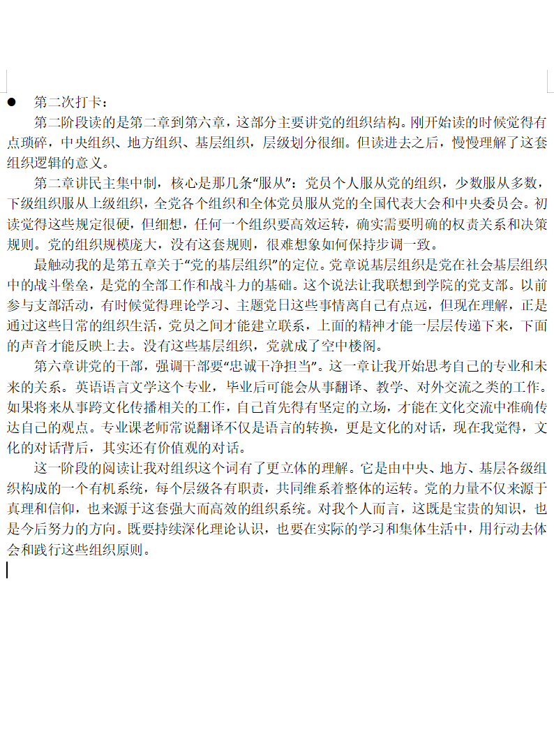
个人自学环节,各小组学员坚持读原著、学原文、悟原理,逐章逐条深学细悟党章内容,并通过录制诵读音频、创作书法作品、撰写学习笔记等多种形式,累计完成3次线上学习打卡,进一步深化了对党章内涵的理解与把握。

自学党章打卡记录


理论学习结束后,全体学员围绕学习内容,认真撰写心得体会,系统梳理了理论学习的收获体会,切实提升了纪律意识与党性修养。


寻访榜样,笃行实践之路


纸上得来终觉浅,绝知此事要躬行。1月12日至2月27日,在前期扎实的理论学习基础上,全体学员以寒假返乡为契机,深入开展“寻访身边党员”社会实践活动

学员们走出大学校园,深入家乡社区,通过面对面访谈、实地走访等形式,寻访身边的老党员与优秀基层干部,挖掘他们学习党章、践行初心的生动事迹,并总结形成访谈记录与实践报告。通过此次实践活动,全体学员深刻感悟了优秀共产党员扎根基层、服务群众、无私奉献的崇高境界与为民情怀,进一步增强了见贤思齐的思想与行动自觉,坚定了向党组织靠拢的决心与信心。

全体学员开展“寻访身边党员”社会实践活动


学习感悟


精读党章原文后,我对党的性质宗旨、指导思想等有了更为系统深入的认识。作为一名外语学习者,我深刻意识到,语言不仅是沟通交流的工具,更是文化传播的桥梁。在新时代背景下,传播好中国声音、讲好中国故事,是我们外语人肩负的时代使命。为此,我既要练就扎实过硬的语言技能,又要系统学习党的创新理论,全面了解党的光辉历史,努力成长为有家国情怀、有国际视野、有专业本领的复合型人才。我将以此次学习为新的起点,加强理论修养,坚持知行合一,以实际行动积极向党组织靠拢,以语言技能为“桥”,为推动中外文化交流互鉴、实现中华民族伟大复兴的中国梦贡献青春力量。

2024级德语专业本科生

王紫亦


通过对党章的深入学习,我更加清醒地认识到新时代青年所肩负的历史使命与时代重任。当前,世界百年未有之大变局加速演进,国际形势复杂多变,国家间的竞争与合作深度交织,这既为外语专业学子施展才干提供了广阔舞台,也对我们的政治素养和专业能力提出了更高要求。

党章中关于“坚持敢于斗争、坚持自我革命”的宝贵经验,深深激励着我在专业学习中勇于克服困难,面对国际舆论偏见敢于发声。作为法语与国际关系专业的学生,我将不仅致力于成为精通语言的传递者,更要努力成长为中国故事的讲述者、中国声音的传播者,自觉运用专业知识向世界展现真实、立体、全面的中国,深入解读中国共产党的执政理念与价值追求,积极消除国际社会对中国的误解与偏见,在推动中外文明交流互鉴中展现新时代青年的担当作为。

2024级全球治理与国际事务实验班专业本科生

张可欣


此次寒假党章学习活动并非停留于书本层面的理论研读,而是一次将理论学习与家乡实践、榜样事迹深度融合的思想淬炼。从党章的文字中,我更加深刻地理解了党的初心使命、纪律要求与责任担当;从这位井下党员的坚守与奉献中,我真切感受到党章精神在基层一线的鲜活实践与蓬勃力量。

作为一名新时代青年学生,我将把此次学习与走访的收获转化为砥砺前行的实际行动,以党章为指引,以优秀基层党员为身边榜样,始终保持艰苦奋斗、甘于奉献的优良作风,积极向党组织靠拢,主动投身社会实践,把个人理想融入国家发展大局。我将时刻牢记青年一代的使命担当,以脚踏实地的态度做好每一件小事,努力成长为有理想、敢担当、能吃苦、肯奋斗的新时代青年,用青春力量践行初心使命,为家乡转型发展、为实现中华民族伟大复兴的中国梦贡献智慧与力量。

2025级日语语言文学专业硕士生

荆阳


通过此次系统学习,我对党章的认识实现了从点到面、从浅入深的全新提升。我深刻体会到,党章不仅是管党治党的总规矩,更是每一名共产党员和入党积极分子必须时刻对标的镜子。学习党章绝非一次性的任务,而是一生的必修课,需要常学常新、常悟常进。

作为一名中国人民大学的学生,能够在这样一所有着光荣传统和红色基因的大学里学习成长,我倍感荣幸与自豪。从陕北公学时期“为民族解放事业培养先锋战士”,到如今“党办的大学让党放心、人民的大学不负人民”,红色血脉代代相传,始终激励着人大学子听党话、跟党走,勇担时代使命。

作为一名英语口译专业的学生,我不断思考如何将党章学习的收获转化为专业学习的动力。翻译工作看似是语言的转换,实则是思想的沟通、文化的交流。在国际交往日益频繁的现在,更需要一大批政治坚定、业务精湛的专业人才,向世界准确传达中国声音、深入阐释中国方案。这就要求我们在锤炼专业本领的同时,必须不断提高政治素养,深刻把握党的创新理论和路线方针政策,才能在国际交流中站稳立场、精准表达。每一次翻译实践,都是一次对外展示中国形象的重要机会,我将以高度的责任感和使命感认真对待,用专业能力搭建沟通桥梁,向世界展现真实、立体、全面的中国。

2025级英语口译专业硕士生

王嘉蕊

学之愈深,知之愈明,行之愈笃。寒假期间,2026年党章学习小组积极开展寒假系列活动,在理论学习中深化了对党章内涵的理解,在社会实践中体悟了党员的责任与担当。未来,全体学员将继续以党章为尺,以榜样为镜,在常学常新中加强理论修养,在知行合一中主动担当作为,以实际行动积极向党组织靠拢,争取早日成长为合格的共产党员,为强国建设、民族复兴贡献青春力量。


素材:2026年党章学习小组学员

撰稿:林一鸣

编辑:朱星橦

审核:郑   彬 欧   领